EN
当前位置: 首页>服务支持

定制化服务

一、定制化服务概述

              聚焦超高压均质设备的差异化需求,我们以 “精准适配、即投即用” 为核心,为制药、食品、新材料等行业提供从需求到落地的全流程定制服务,依托专业技术团队与工业级制造标准,确保定制设备在高压工况下稳定可靠。


二、定制化服务范畴


按行业定制

针对不同行业痛点提供服务:制药行业提供无菌化升级(含无菌级管路改造、在线清洁系统适配,辅助满足GMP 相关要求):

● 食品行业优化乳液胶体均质工艺(侧重保护风味和活性成分;

● 辅助提升产品稳定;

● 新材料行业调整纳米分散参数(精准调试高压参数,检测分散均匀度,适配研发或生产精度需求)

按行业定制

按场景定制

依据客户生产情况适配服务:

● 实验室研发客户提供多组压力 /流量参数调试,辅助配方迭代;

● 量产客户适当增加维护频次、储备备用核心部件,支持连续生产;

● 多生产线客户协助统一设备参数、实现数据联动,辅助提升生产效率。

按场景定制

按特殊需求定制

针对特殊问题提供支持:

● 处理高腐蚀、高粘度物料的客户,提供部件材质升级建议及工艺调试,减少部件损;

● 需智能化升级的客户,协助完成 MES 系统深度对接、开发专属数据看板,方便生产管理;

● 有合规需求的客,提供 FDA、ISO 等行业特标校准服务,辅助符合监管标。

按特殊需求定制

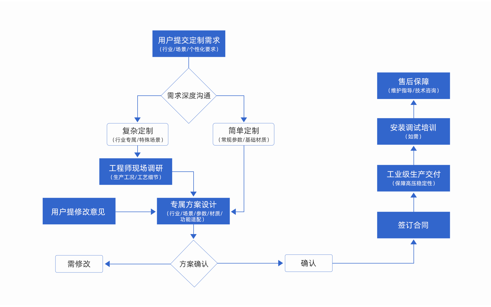
三、定制化服务流程

1920x1200-1.jpg

四、定制需求表单

运行维护

一、运行维护服务概述

              围绕设备落地和日常使用,提供标准化核心保障,确保高压工况下安全高效运行,全面覆盖所有客户的基础生产需求。


二、运行维护服务范畴


标准安装与培训

按客户场地特性(如无菌车间、防爆区等)完成设备定位、管路密封调试及校准,确保设备符合场地安全要:按岗位分层培训:

● 操作员学习启动检查、紧急停机等安全操作流程;

● 工程师掌握均质腔清洁、阀芯常规校准等基础维护技能;

● 配套通用操作手册,支持现场、远程或培训中心三种授课模式,降低操作失误。

标准安装与培训

常规维护与备件

● 针对量产、研发等不同常规使用场景,制定定期维护计划(含核心部件检查、参数校准、易损件更换);

● 区域仓库储备无菌均质腔、耐高压阀芯等通用原装备件,保障备件兼容性和耐用性,实现快速发货以减少停机时;

● 接到故障反馈后及时响应,同步提供技术咨询和现场支持,指导备件安装更换。

常规维护与备件

基础软件支持

● 负责设备控制系统软件的安装、版本更新及简单故障排除;

● 优化压力、流量等核心参数的控制精度;完善生产数据记录和过程监控功能;

● 方便生产过程追溯,符合GMP、GLP 通用标准,可定制MES系统对接,实现设备与生产系统实时互通。

基础软件支持

1920x340.jpg

三、运行维护需求表单

测试服务

一、测试服务概述

              针对超高压微射流均质机的核心运行特性与不同行业应用需求,提供多维度、全场景的设备测试服务,覆盖从参数验证到行业合规的全流程保障。最终实现 “效率 + 质量 + 合规” 三重保障 —— 既满足生产效率要求,又稳定输出高质量物料,避免因参数不当导致的物料损耗或工艺波动。


二、核心测试模块


全阶段颗粒尺寸一致性验证

贯穿实验室小试、中试到工业量产的全生产阶段,通过精准检测设备在不同压力、流量参数下的均质效果,确保各阶段产出物料的颗粒尺寸均匀度一致,避免因规模化生产导致的工艺偏差。

1920x340-1.jpg

超高压工况物料适应性专项测试

针对超高压运行环境下的物料特性,开展定制化测试,解决不同类型物料的均质痛点:

高粘度物料测试:针对生物制剂、胶体溶波等粘稠物料,验证设备在高压下的物料输送流畅性与均质彻底性,确保无团聚、无沉淀。

热敏性成分测试:针对食品中的活性酶、制药中的蛋白类物质等热敏性物料,测试超高压均质过程中的温度控制效果,保障活性成分保留率达标。

技术保障

一、技术保障服务概述

                依托超高压微射流均质机领域的技术经验,为客户提供从前期规划到长期使用的技术支持,与基础维护、定制化服务互补,完善保障体系。


二、核心技术支持模块


提前规划技术方案

核心价值:结合行业趋势与客户目标,前置规避技术风险

基于行业特性和客户生产目标,提供技术导向的规划参考,从源头减少后期调整成本:

● 制药行业:协助梳理无菌均质工艺验证路径,配套合规文档模板为 GMP 等认证提供技术支持;

● 食品行业:提供乳液稳定性提升、热敏成分(如活性酶、益生菌)保护的参数优化建议,辅助提升产品品质;

● 新材料行业:分析纳米分散技术选代方向,结合研发进度预判设备压力等级、分散精度等升级需求,为设备长期规划提供参考。

文化遗产

长期跟踪设备技术状态

核心价值:全周期记录+动态评估,及时解决技术难题

● 建立档案:为工业客户建立专属技术档案,持续跟踪设备状态,确保技术层面稳定运行;

● 动态记录:存档调试数据、维护记录及技术状态(如核心部件老化趋势、参数优化空间);

● 定期评估:根据设备复杂度和行业要求(如制药无菌技术合规性),定期开展技术状态评估,远程排查隐性参数偏差;

● 难题攻坚:遇到物料分散异常、超高压工况不稳定等复杂问题时安排技术专家提供解决方案,必要时上门协助,缩短问题解决周期

文化遗产
1对1专家量身定制“均质-分散-稳定”专属方案
从物料适配、参数优化到产线设计,我们提供一站式微射流工艺定制
电话

24小时服务热线 133-1896-6480

返回 顶部